崇明区对社会化办赛实行负面清单管理,并委托崇明社会体育管理中心进行赛事监管,开展体育赛事安全绩效及信用评估,将评估结果运用于各体育企业信用等级评价,实施信用分类管理,多措并举,以信用助力体育崇明建设。
在疫情常态化防控背景下,为促进崇明赛事经济健康发展,区体育局加大赛事安全过程管理,在崇明区体育赛事网络构建中,严格执行“四案齐备”和安全信用监管,并将督导结果运用于信用等级评价,实施差异化的分类管理。
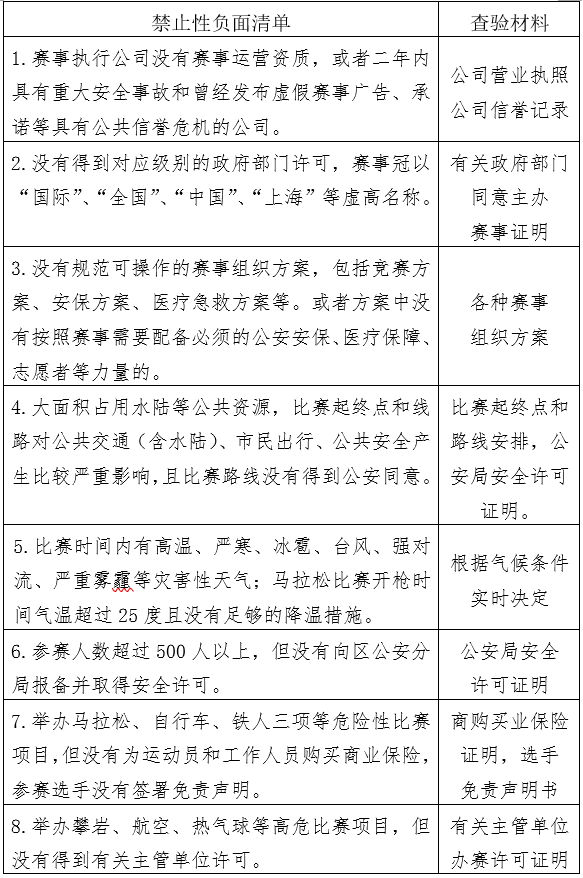
(一)实行负面清单管理,加强预警机制。对占用公共资源的体育赛事,比如马拉松、铁人三项、公路自行车等赛事及高危项目等进行负面清单管理。并对接市级赛事管理中心,对到崇明办赛主体进行信用评估,加强预警机制,减少赛事风险。
(二)采纳监管评估导结果,推进信用分级。通过强化赛事监管评估结果在信用评级中的运用,结合上海市城市业余联赛绩效评估,最终确定信用等级。A级为高信用,B级为一般信用,C级为低信用。如监管过程中出现风险,则按信用评级规则对信用评级进行下调。
(三)强化信用评估结果运用,形成信用监管闭环。为形成信用监管闭环,营造“诚信受益,失信惩戒”的培训氛围,对高信用的赛事公司在赛事落地及赛事购买服务上优先考虑,可予以赛前拨付50%赛事经费。对低信用赛事公司予以纠偏,扣除部分赛事经费,严重失信直至列入黑名单,将信用评估结果的运用作为建设完善信用体系的重要抓手。
崇明区社会办赛负面清单
