索引号:
主题分类:
其他-
公开主体:
崇明县发展和改革委员会
发文字号:
成文日期:
发布日期:
2016-01-14
生效日期:
失效日期:
崇明县发展和改革委员会
各位代表:
受崇明县人民政府委托,向大会报告崇明县2015年国民经济和社会发展计划执行情况与2016年国民经济和社会发展计划草案,请予审议,并请各位政协委员和其他列席人员提出意见。
一、2015年崇明县国民经济和社会发展计划执行情况
2015年,在市委、市政府统一部署和县委、县政府的坚强领导下,崇明始终从全市大局出发谋划自身发展,凝心聚力,攻坚克难,较好完成县第十五届人大六次会议确定的目标和任务(见表1)。

(一)强化规划引领作用,现代化生态岛建设翻开新篇章
科学谋划崇明“十三五”时期发展。全面开展基础研究,形成融入上海科创中心建设、加快现代服务业发展等近50项重大研究成果。历时一年半,编制形成崇明县国民经济和社会发展第十三个五年规划纲要(草案),明确了“十三五”时期崇明发展的指导思想、目标及生态文明建设、大农业、大旅游、产城互动、社会发展等七个领域的重点任务,为未来五年发展描绘宏伟蓝图。
全面开展新一轮总体规划修编。按照全市新一轮总体规划修编要求,坚持世界级生态岛总目标和低碳、循环、绿色的经济发展模式,编制形成崇明城乡总体规划(2015-2040)纲要初步成果。成果涵盖了目标与定位、功能与产业发展策略、全域空间体系、生态优化与风景提升、发展规模与流量单元规划、综合交通规划等九个方面内容,引领崇明长远发展,为各级规划编制提供基础依据。
(二)加快培育生态型产业体系,经济发展效益逐渐提高
高效生态农业继续发展。全面完成粮食生产、绿叶菜供应、生猪出栏等市下达任务。成功创建市、县级蔬菜标准园6家。完成4189亩设施菜田建设。建成中华绒螯蟹良种繁育场和白山羊核心育种场,完成上海申发果蔬专业合作社标准化Ⅰ型养殖场改造。农产品产销一体化水平持续提升,崇明农产品在市区销售额达10.1亿元,崇明生态农业公司与百联合作顺利展开。新增有机、绿色、无公害认证农产品111只。崇明水仙获农业部农产品地标保护产品登记证书。上海崇明生态农业科创中心正式成立。
产业园区建设稳步实施。着力推进崇明国家船舶出口基地建设,协调开展中船长兴二期、振华重工长兴基地及中海工业长兴基地建设。稳步推进四个产业园区建设,产业载体支撑功能增强(见表2)。

大旅游建设逐渐推进。全年接待游客480.0万人次,与上年基本持平;实现旅游直接收入9.5亿元,比上年增长34.9%。东滩湿地公园4A创建工作正在推进,东滩鸟类保护区科普教育基地二期工程建成。森林公园“万千”工程、房车营地建成,东平草堂精品酒店完成土建工程,绿岛漫心度假村启动装璜前期工作。西沙·明珠湖景区基础设施新建工程完成规划报批。依托开心农场建设、举办文化节、自行车绿道和生态景观廊道建设等,旅游与农业、文化、体育等融合发展的势头越来越浓。
(三)着力统筹城乡建设,城乡一体化发展进程加快
重大基础设施建设有序推进。推进供水集约化建设,崇西水厂、堡镇水厂建成投用,崇明本岛“一库四厂”全面建成,崇明本岛和长兴岛实现供水集约化。推进供气供电项目建设,建成崇明岛天然气管道工程和如东-海门-崇明岛输气管道崇明段工程,陈家镇支线工程进入施工阶段,上海申能崇明燃气电厂正在开展设备调试和推进220千伏出线工程,完成3万户住宅小区电能计量表前供电设施更新改造。推进道路交通建设,协调开展轨道交通崇明线前期工作,G40陈海公路匝道拓宽工程和长横对江渡码头改扩建工程开工建设,石岛路竣工通车,工农路新建工程正在实施,陈家镇综合交通枢纽启动重新选址工作,长兴公交保养场前期工作正在展开。新建公交候车亭50座、站杆站牌100对,城桥1路、东滩1路充电站正在建设,新能源车应用示范工程完成车辆采购。
重点地区建设深入推进。着力推进长兴、陈家镇、城桥新城三个重点地区基础设施建设和功能开发,打造功能完善、特色鲜明、各有侧重的城镇发展格局(见表3)。

乡镇、农村地区建设稳步推进。全力推进综合帮扶工作,重点打造崇明农产品配送中心堡镇分中心、陈家镇裕鸿佳苑配套商业设施等五个产业类帮扶项目。稳步推进农村综合改革,农村土地承包经营权确权登记和村级集体经济组织产权制度改革基本完成。积极发展新型农业经营主体,培育家庭农场139家。完成37个村的美丽乡村建设,绿华镇绿港村、庙镇合中村、城桥镇聚训村等10个行政村参加2015年度市级示范村评选。编制新村乡、堡镇等郊野单元规划。农村农业基础设施明显改善,完成农村低收入户危旧房改造480户、农村道路建设371公里、低电压台区改造572个,疏浚中小河道2818公里,新建农村生活污水处理设施5245户。
(四)全力推进生态环境建设,三岛生态优势进一步显现
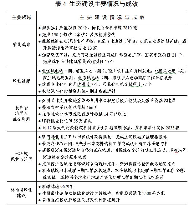
崇明国家生态文明先行示范区建设加快推进。全力推进崇明生态岛建设第二轮(2013-2015年)行动计划实施,开展第三轮(2016-2018年)行动计划编制,生态环境得到持续优化(见表4)。

(五)全面推进社会事业和社会治理,社会发展水平继续提升
科技事业发展扎实推进。崇明国家可持续发展实验区建设通过专家组现场验收。组织开展“汇创崇明”活动,推出六大创客基地。实施2015年度市科技支撑崇明生态岛建设专项,完成县级科技攻关和成果推广项目55个。加大服务科技企业力度,整合崇明科技企业创新服务平台,建成24个企业服务站点。公共场所i-shanghai2.0优化服务升级前期工作正在展开。推进仙桥村、绿港村智慧村庄试点建设,育德村、兴隆村申报上海第二批智慧村庄建设试点村。
教育事业发展着力推进。继续实施委托管理、集团式办学等项目。新优质学校项目推广工作有序推进。裕安社区小学建成,裕安社区初中完成结构封顶,上海市东滩思南路幼儿园正在开展主体施工,上海实验学校附属东滩学校正在开展基础施工,上海一师附小附属江帆小学、上海南京西路幼儿园附属新城幼儿园和上海工程技术管理学校长兴校区正在室外总体施工,长兴镇凤西路幼儿园开工建设。完成扶持新村乡等9所老年学校开展标准化建设。建成小学生爱心暑托班18个。新增学校少年宫9所。
文化体育事业发展稳步推进。依托县文化馆新馆、图书馆新馆、美术馆、博物馆开展各类文化活动。建成崇明学宫西轴线、瀛洲书院等古建筑复建工程。足球县创建工作全面推进。成功举办2015年国际自行车联盟女子公路世界杯赛和环崇明岛女子国际公路自行车赛等赛事。推进群众性体育设施建设,建设贯通自行车绿道350公里、健身步道16条、健身苑点40个。
医疗卫生事业有序推进。巩固国家慢性非传染性疾病综合防控示范区和全国基层中医药工作先进单位建设。县级公立医院改革和区域医联体试点工作深入推进。县中心医院与新华医院合作进一步深化,县第二人民医院、县第三人民医院分别与市第十人民医院、岳阳中西医结合医院建立紧密型合作共建关系。县第三人民医院迁建工程正在编制工可报告。陈家镇第二社区卫生服务中心新建工程完成工可报告及建筑方案审批。完成卫生信息化三期工程。
人民生活保障水平不断提升。加快推进就业、医疗、养老、住房等保障能力建设(见表5),确保人民生活水平进一步提高。

社会治理能力持续增强。全国县级文明城市创建工作全面推进。创新社会治理加强基层建设工作全面展开。推进平安崇明建设,市、县、乡镇平安建设实事项目有序推进。完成121个居民小区的消防疏散演练和1个居民小区实施老旧消防设施专项改造。加强安全和救灾设施建设,建成崇明岛防汛物资基地,开工建设700个农村地区图像监控点,启动建设城桥消防站、三星消防站迁建工程。
2015年,作为“十二五”规划的收官之年,在经济新常态下取得的成绩来之不易。这是县委、县政府带领全县上下高举生态岛建设大旗,坚持生态立岛、注重生态兴岛的成果。在肯定成绩的同时,我们也清醒地认识到,当前还存在着一些不足,如生态岛建设内涵需要提升,生态产业发展的能级需要提高,保障生态岛建设的体制机制需要创新,等等。对于这些不足,我们必须高度重视,在下阶段工作中采取有效措施,切实加以改进和解决。
二、2016年崇明县国民经济和社会发展主要预期目标和任务
2016年是实施县“十三五”规划的开局年,是崇明奠定现代化生态岛初步框架的重要时期。国内经济发展进入新常态,经济发展具有巨大潜力、韧性和回旋余地,长期向好的基本面没有改变,仍处于可以大有作为的重要战略机遇期,创新、协调、绿色、开放、共享五大发展理念将引领和推动经济社会发展深刻变革。上海作为全国改革开放排头兵和创新发展先行者,城市发展的内涵和质量不断提升,对周边地区发展的支撑和辐射能力不断加强,上海正朝着社会主义现代化国际大都市迈进。2016年,全县要围绕市委、市政府对崇明生态岛建设的部署,既要坚持道路自信,毫不动摇继续推进生态岛建设,又要立足新常态,建立新优势,全力以赴推动经济社会持续健康发展。
确定2016年预期目标,既要贯彻中央、全市经济工作总基调,又要遵循经济社会发展规律,还要对接县“十三五”规划要求。2016年崇明县国民经济和社会发展的主要预期目标建议如下(见表6):

(一)继续推进产业结构调整,持续构筑生态型产业体系
1.全力推进高效生态农业发展。深入推进国家现代农业示范区建设。继续调优种养业结构,完成市下达的粮食、蔬菜、畜牧、水产等生产供应任务。夯实农业基础建设,继续推进一批设施菜田建设项目。改善农业生产环境,稳定全县稻茬绿肥面积18万亩,推行秸秆机械化还田和化肥农药减量化。强化产销一体化,进一步推进物流配送标准化建设,积极与电商平台开展合作。强化农业发展科技支撑,继续推进崇明生态农业科创中心建设。加强农产品质量安全追溯平台建设。
2.持续推进先进制造业发展。推进长兴海洋装备产业基地建设,完成农建圩河(跃进河-合作路)新建工程,继续推进长涛路(兴甘路-兴冠路)、长凯路(兴冠路-兴甘路)建设,继续实施横二河(兴冠路-兴甘路)河道整治,开展“上海云谷”前期工作,启用长兴海洋科技港,积极推进中船重工704所等项目建设。推进崇明工业园区建设,推进滨洪路东段(官山路-老南横引河)建设,新建官山路污水提升泵站,继续推进中小企业创业园、总部经济园等项目建设,三江精密竣工投产,继续推进群力汽配、景博厨具等企业建设。推进上海富盛经济开发区建设,完成滨江路(新申路-新薇路)、新薇路转河桥建设,完成创智产业园三期建设,开工建设熊猫线缆、伊洁环保、申风医疗厂房。
3.积极培育现代服务业。大力发展旅游业,推动旅游与农业、文化、体育、医疗卫生等融合发展,推进5A级景区建设,着力打造全域旅游示范区。继续推进西沙·明珠湖景区基础设施新建工程。建成生态景观廊道1万亩。新建自行车绿道30公里。加快推进横沙乡兴隆等开心农场建设。积极举办路跑、骑行、水上运动等健身休闲活动。推进上海智慧岛数据产业园建设,完成总部大楼建设,继续推进孵化器建设,深化园区与张江集团、金桥集团的合作共建关系,启动“园中园”项目开发。培育发展养老产业,协调推进上实东滩长者社区一期建设。
(二)加快推进重点地区建设,有序促进城乡一体化发展
1.全面推进重点地区建设。长兴地区建成北环河廊道林,继续推进郊野公园、长兴岛水系整治一期工程建设,开工建设圆沙社区配套商品房项目,长兴横沙渔港正式开港。陈家镇地区裕鸿路二期、北沿公路一期建成通车,启动建设裕鸿路三期、北沿公路二期、中滨路三期等骨干道路和新二路、新六路等一批社区道路;开工建设朱雀河;建成配套商品房9-13期,基本建成14-18期,推进19、20期总体配套施工,完成21、22期主体结构;加快推进上海崇明体育训练基地等项目建设。城桥新城完成团城公路(江帆路-宝岛路)改造工程、崇明大道(宝岛路-淡云路)新建工程、侯家镇河(佘山岛路-海天路)疏拓工程,开工建设宝岛河(瀛州路-涛声路)新建工程;建成百联崇明商业广场,继续推进县委党校新建工程;推进41号地块配套商品房建设;加快开展滨江地块开发建设前期工作。
2.深入推进乡镇、农村地区建设。扎实推进农村综合帮扶,完成陈家镇裕鸿佳苑二、三期建设方案上报和评审。完成农村承包经营权确权登记和农村集体经济组织产权制度改革。推进美丽乡村建设,推进行政村村庄改造,力争创建5个美丽乡村市级示范村。强化家庭农场示范效应,选取8-10家水稻家庭农场作示范。改善农村生产生活环境,完成农村低电压台区改造258个、10千伏线路绝缘化改造148公里,继续推进一批中小河道疏浚、小型农田水利建设和农村生活污水处理设施建设等工程。
(三)全力推进基础设施建设,进一步提升生态建设水平
1.不断提升交通承载能力。协调推进轨道交通崇明线前期工作并争取早日启动建设。完成G40陈海公路匝道拓宽工程、长横对江渡码头改扩建工程和工农路建设。继续推进陈家镇综合交通枢纽前期工作。启动崇明大道(淡云路-北陈公路)新建工程前期工作。启动高岛路新建工程。启动长兴公交保养场建设,新建公交候车亭60座。
2.推进能源资源设施建设。推进横沙供水集约化,尽早实现集约化供水全覆盖。推进供电项目建设,加快推进上海申能崇明燃气电厂220千伏出线工程。推进绿色能源示范县项目,开展东旺沙风电场、北堡风电二期、北沿风电场二期等风电项目前期工作,继续推进光伏项目建设。建成电动汽车分时租赁系统二期,推动电动汽车分时租赁网点基本普及(覆盖三岛168个网点)。
3.大力促进节能减排。继续实施重点行业企业结构优化调整,淘汰落后产能项目5个。推进重点能耗企业节能工程,重点加强年用能5000吨以上企业监督管理。完成重污染高能耗企业清洁生产审核3家以上。推进建筑、交通运输和公共机构等重点领域节能,开展既有建筑节能改造3万平方米,加大绿色建筑和装配式建筑推进力度,大力推行合同能源管理。
4.加强环境整治与绿化建设。建成崇明新河港北闸工程,基本建成长兴岛潘石水闸-中央沙水库海塘达标工程,继续推进南横引河东段河道综合整治工程、鸿雁河河道二期新建工程建设,完成东平、新海污水处理一期工程建设。推进实施清洁空气行动计划,继续对大气污染物超标排放企业实施综合治理,全面完成黄标车整治。启用固体废弃物和危险废弃物两大焚烧处置系统,在横沙乡开展生活垃圾分类减量试点。继续开展农村不规范养猪场综合治理。建设一批公益林,推进林业三防体系建设。
(四)全面推进社会事业发展和社会治理,切实保障和改善民生
1.促进科技事业发展。围绕“生态+科技”主线,对接上海科创中心建设,推进农业、海洋装备和生态建设等领域的科技创新。实施2016年度市科技支撑崇明生态岛建设专项。继续开展“汇创崇明”活动,积极发挥海洋科技港创客基地、“大森林部落”创客基地等六大创客基地载体功能。筹办2016年上海崇明生态岛国际论坛。加快无线网络基础设施建设。开展崇明电子政务云建设试点。
2.推进教育事业发展。启用裕安社区初中、上海一师附小附属江帆小学、长兴凤西路幼儿园、上海南京西路幼儿园附属新城幼儿园和上海市工程技术管理学校长兴校区,建成上海市实验学校附属东滩学校、上海市东滩思南路幼儿园新建工程,继续推进竖新幼儿园建设。继续实施一批中小学校舍更新改造工程。新增学校乡村少年宫2所。建设小学生爱心暑托班18个。
3.加快文化体育事业发展。启动崇明广电中心新建工程。加强文物建筑保护和利用,完成学宫西轴线布展。继续推进文化下乡活动。继续推进崇明足球县创建。举办2016年国际自行车联盟女子公路世界巡回赛。大力开展全民健身运动,组织参与第二届上海市民运动会。启动崇明体育中心项目前期工作。启动堡镇健身中心建设。新建健身苑点40个。
4.优化医疗卫生服务体系。继续深化公立医院改革,深入推进区域医联体试点工作。加强医疗设施建设,启动新华医院崇明分院(县中心医院)老院区改造,继续推进县第三人民医院迁建工程和陈家镇第二社区卫生服务中心新建工程,进一步推进县第三人民医院逐步向中西医结合医院转型,启动长兴二级综合性医院新建工程。实施城乡居民统一的基本医疗保险制度。
5.提高人民生活保障水平。不断促进就业和加强职业培训,新增就业9000人,职业培训5000人次,完成农民工生产安全培训1.7万人,大力推进创业型城区创建。提高为老服务水平,启用县级敬老院,新增养老机构内设医疗机构5家、日间照料中心2家、养老床位110张。进一步扩大城乡居民社会养老保险覆盖面,适当提高基础养老金水平。完善住房保障体系,建成智慧岛数据产业园公共租赁住房、堡镇公共租赁住房,实施农村低收入户危旧房改造480户。关注特殊群体需求,为不少于100名脑卒中患者提供早期康复干预、不少于160户残疾人家庭进行无障碍环境改造、不少于200名独居听障老人免费配发助听器。
6.推进社会治理工作。全面推进全国县级文明城市创建,提高社会文明程度。深入推进创新社会治理加强基层建设各项工作。加强安全和救灾设施建设,全面完成县域范围内的消防站迁建工程,完成农村图像监控点建设780个,启动县国防教育基地配套工程前期工作。
三、2016年崇明县实事项目和重点工程计划
以项目为抓手,注重提高改善民生、注重加强生态文明建设、注重推进重点地区发展,2016年全县安排实事项目8项计20个单项,重点工程5项计23个单项,安排计划如下(见表7):
