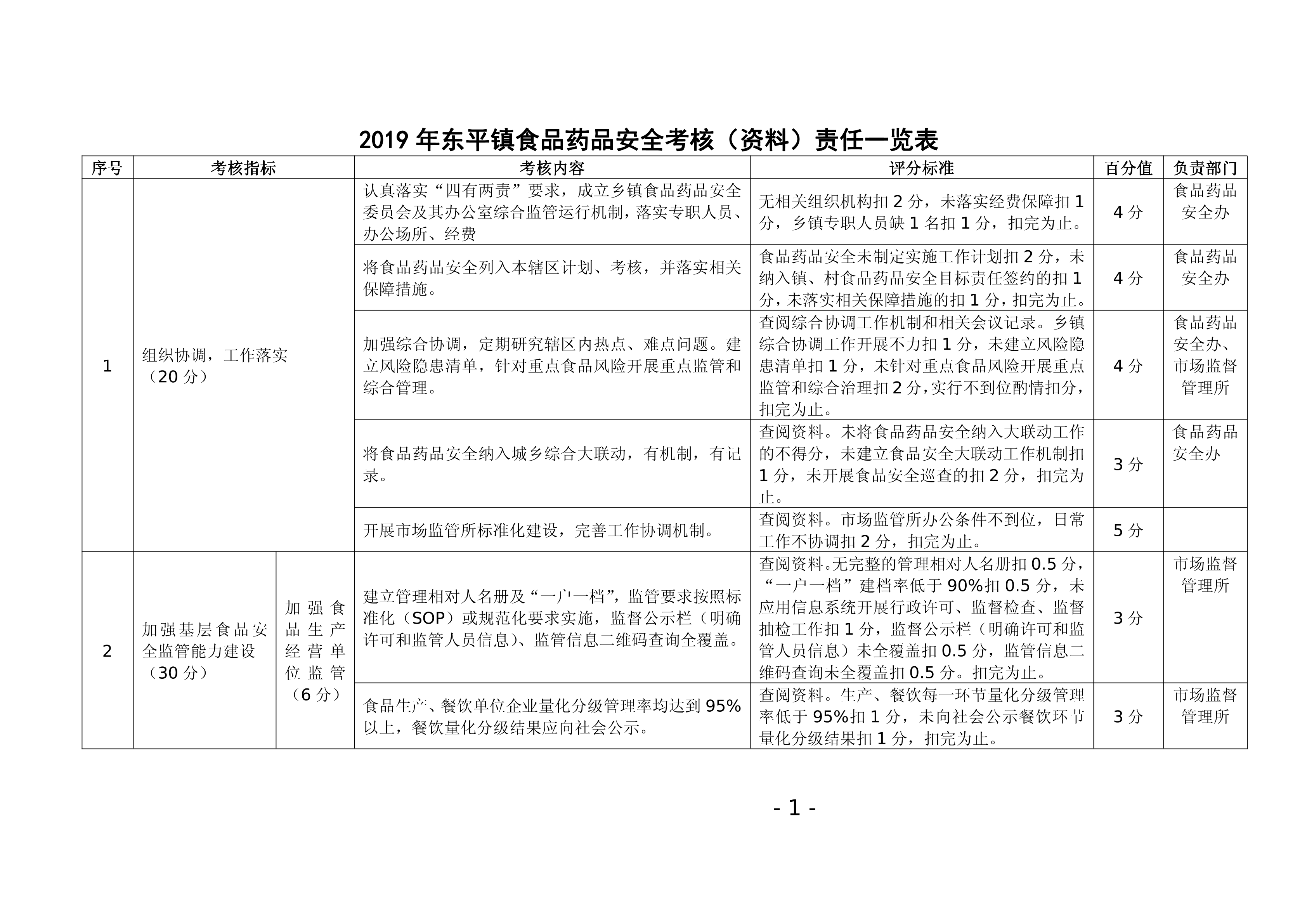
关于印发《东平镇2019年食品药品工作要求》的通知

信息来源:平台发布

发布时间:2019-04-23 00:00

浏览

【字体:
  • 索引号:

    SY68401383X1202500010

  • 主题分类:

    市场监管、安全生产监督-食品药品监管

  • 公开主体:

    上海市崇明区东平镇人民政府

  • 发文字号:

    沪崇东府〔2019〕47号

  • 成文日期:

    2019-04-18

  • 发布日期:

    2019-04-23

  • 生效日期:

  • 失效日期:

镇机关各科室、企事业单位,各居委会

经研究决定,现将《东平镇2019年食品药品工作要求》印发给你们,请认真贯彻,遵照执行。

特此通知。

  

上海市崇明区东平镇人民政府

2019418   

 

东平镇2019年食品药品工作要求

 

为进一步强化对食品药品安全工作全过程的监管,保证我镇食品药品安全,2019年我镇紧紧围绕崇明世界级生态岛发展“十三五”规划和创建国家食品安全示范城区、全国文明城区、国家卫生镇、健康镇的总体目标,充分发挥党政同责职能,继续牢牢守住安全底线,确保居民群众饮食用药安全,结合我镇实际,制定2019年食品药品安全工作要求。

一、总体思路

围绕创建目标,贯彻党政同责,抓好责任落实。深化治理整顿,强化科学监管,加强宣传教育,提高食品药品安全事件应急处置能力,动员社会广泛参与,继续构建长效机制,提升食品药品安全保障,保障居民群众健康和消费权益。

二、工作目标

1、完善镇食品药品安全工作组织网络,落实党政同责。调整镇食品药品安全工作领导小组,加强食品药品安全信息员队伍建设。签订好辖区内食品生产经营单位食品药品安全责任书。将食品药品安全工作列入年度工作考核。确保食品药品安全服务到人,责任到人,严格执行食品药品安全责任追究制。

2、聚焦民生热点,守住安全底线。健全完善食品药品安全网络,继续完善食品药品生产经营单位“一户一档”,修订本镇食物中毒应急处置预案,开展应急演练。配合业务部门做好食品风险监测、抽检及药品医疗器械和药品不良反应监测。开展食品生产经营单位监督检查,规范各项管理制度,组织协调督查,最大限度遏制一般食品药品安全事故和各类食品药品安全违法违规问题,不断提升居民对食品药品安全满意度。                        

3、加强日常监管、开展专项整治。按照市、区统一部署,继续开展无证无照违法违规经营专项治理,严厉打击违法添加。开展“假冒伪劣”食品、食用农产品专项整治。严密排查中小学校及周边小作坊小摊贩等场所,组织开展“黑窝点”排摸,落实集中办酒户申报制度。加强对土厨师的培训。加强餐饮食品、保健品、化妆品、药品、医疗器械监管,扎实开展各类专项整治,打击违法犯罪行为。

4、强化宣传培训。按照宣传培训要求,开展食品药品从业人员专题培训,使经营业主合法经营,规范经营。加强食品药品有奖举报制度的宣传,充分利用社区学校、宣传早市、微信公众号等各类宣传平台,加大食品药品安全相关知识的宣传,增强居民对食品药品安全的认识。通过开展一系列宣传教育和培训活动,营造人人关注食品药品安全,人人关心食品药品安全的优良氛围。

5、加强地产农产品监管,落实企业主体责任。加强监管队伍建设,确保种养殖业基础档案清;加强对畜禽饲养生产的安全监管,做好畜禽防疫免疫、病死畜禽无害化处置工作;开展水产养殖违禁药物、添加剂、种植业违禁农药、畜牧养殖业“瘦肉精”等违禁药物使用的日常监管巡查;加强种植环节农业投入,推进地产养殖水产品产地证明监管,推进农业标准化,蔬菜农药残留抽检。加强区域内食品药品安全责任签约,会同光明集团崇明农场有限公司加强地产农产品、水产品、畜牧养殖业的监管,明确食品安全责任,共同推进食品安全工作。

6、开展重大节日食品药品安全大联动。制定和实施重大节日期间食品药品安全专项整治计划与活动,开展各个重大节日的食品安全专项整治活动,对重点行业、重点单位、重点场所进行食品药品安全专项督查。

7、落实“四个最严”、“四有两责”,继续巩固“放心餐厅”、“放心食堂”、“放心超市”、“放心店”建设,加强“互联网+食品安全”监管,加强集贸市场检查与指导,完善索证验货制度和购销台帐。在中小学和幼托机构食堂全面开展学生及家长“放心食堂”建设,在企事业单位食堂全面开展“放心食堂”建设,并强化“放心安全的养老助餐点”建设。

8、建立横向联动机制,做好食品药品工作。食品药品安全作为东平镇各类创建基础,要重源头管理,抓过程监管,多部门联动,消除隐患,共同推进。居委会要发挥工作站职能,加强食品药品安全宣传,信息排摸。网格中心要发挥巡查发现作用,健全食品药品安全问题主动发现报告机制。

三、工作措施

1、加强领导,保障食品药品安全工作有序开展。食品药品安全属地管理,地方政府对区域食品药品安全负责。食安委坚持党委政府领导,各成员单位分工协作,做好区域内食品药品安全管理工作,完成各项食品药品安全工作任务。

镇食安办组织、协调和落实各项具体工作,市场监督管理所、农技中心加强日常监管。

2、坚持“条块结合、以块为主、重心下移”,把握“四个最严”。认真落实市政府关于加强基层食品药品安全工作的意见,积极协调区域内各职能管理部门,全面开展从田头到餐桌全方位食品安全管理,执行好基层食品药品安全工作职责,以“最严谨的标准、最严格的监管、最严厉的处罚、最严肃的问责”要求做好食品药品安全工作。

3、加强检查考核,落实食品药品安全责任追究制度。食品药品安全工作纳入各单位、科室、居委会年度工作考核,各单位要落实人员、落实责任,确保镇域食品药品安全工作平稳可控,对工作失职致使发生重大食品药品安全事件的,由镇纪委按规定实行问责。


扫一扫在手机打开当前页
文件预览
相关链接
公众评价

0位公众参与评价,0位公众认为信息有帮助。