回眸2024丨崇明区法治政府建设“成绩单”

信息来源:区司法局

发布时间:2025-02-26 16:55

浏览

【字体:

回眸2024

崇明区法治政府建设“成绩单”

ImageImage

固定布局

工具条上设置固定宽高,

背景可以设置被包含,
可以完美对齐背景图和文字,

以及用于模板制作。

Image

回眸2024年



时光的车轮滚滚向前,回眸2024年,我们牢记嘱托、凝聚合力,扎实推进法治政府建设各项工作落地落实。现在,让我们共同回顾2024年崇明法治政府建设“成绩单”。



Image


统筹推进法治政府建设


召开区法治政府建设领导小组会议暨区委依法治区委执法协调小组(扩大)会议,部署重点工作要求。

制发《2024年崇明区法治政府建设工作要点与责任分工》,明确36项重点工作任务与具体举措。

制发《崇明区贯彻落实〈提升行政执法质量三年行动计划(2023—2025年)〉工作方案》,将其列为本区重大行政决策事项,广泛开展学习培训,并顺利完成中期评估。

制发《2024年崇明区行政执法监督工作计划》,围绕7项行政执法监督内容,督促各级执法部门依法履职。

ImageImageImage


坚持科学民主依法决策


拓展市政府基层立法联系点工作,打造“立法民意直通车”崇明品牌,为本市9部法律法规草案提供意见建议52条。

开展规范性文件常态化评估清理工作,组织座谈调研等活动67次,收集社会各界意见建议172条,形成清理评估报告58份。

开展重大行政决策事项实施后评估工作,组织评估活动4次,提出意见及具体措施17条。

ImageImage


推进严格规范公正文明执法


加大重点领域执法力度,运用非现场监管手段,在固定污染源、饮用水水源地风险企业等生态环境领域开展专项执法检查。

贯彻落实行政执法“三项制度”,开展行政执法案卷评查、行政执法领域突出问题专项整治等工作。

落实轻微违法违规行为免罚清单,办理轻微违法免罚案件428件,涉及金额600余万元。

对全区1399名执法人员实施执法证动态管理,组织开展行政执法人员基础法律知识抽考、新进执法人员基础法律知识培训考试。

在涉企行政检查中推广运用“检查码”,相关试点单位使用检查码检查520次,执法评议总体满意度为99.74%。

ImageImageImage


强化行政权力制约监督


区政府收到行政复议申请605件,受理300件,受理量同比增长86.73%。

开展2024年行政机关负责人出庭、旁听与讲评“三合一”活动。区委副书记、区长李峻作为区政府行政机关负责人出庭应诉。

ImageImage

全面推进政务公开,主动公开政府信息6423件,受理公开申请580件,答复544件。

Image


优化法治化营商环境


出台《崇明区坚持对标改革 持续打造一流营商环境行动方案》,明确20项重点任务,配套制定105条具体改革举措。

推动“一业一证”改革扩面提质,崇明区被确定为“小餐饮”和“乡村民宿”两个改革业态牵头区。

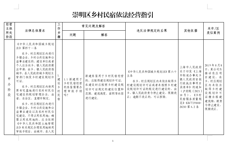
出台《崇明区乡村民宿依法经营指引》,系本市首个乡村民宿依法经营指引。

成立长三角农业硅谷“东方大律师”法律服务中心,为长三角农业硅谷建设提供法律服务47件次。

政务服务累计办件2500万余件,申请类事项全程网办能力比率、减时间比例、当场办结率等均达90%以上。“免申即享”办件265万余件,列各区前列。

稳妥推进第二批18个领域实施专用信用报告替代有无违法记录证明。

ImageImageImage


发展新时代“枫桥经验”


完善“三所联动”多元解纷工作,探索建立“三所联动+N”协同解纷工作机制,推出“瀛洲解纷码”,设立崇启海毗邻地区“三所联动”纠纷调解室。

推进行政争议实质性化解,积极发挥行政争议多元调处中心作用,区行政争议多元调处中心争议化解率达42%。

持续加强法治文化阵地建设,发布区法治文化阵地地图,打造区青少年法治教育基地。

ImageImage



附件